【喜讯】BWIN必赢,BWIN必赢在“第二十四届广西高校大学生化学化工类学术创新成果大赛”中取得佳绩
作者:陆俊宇,张高荣 时间:2023-09-06 点击数:
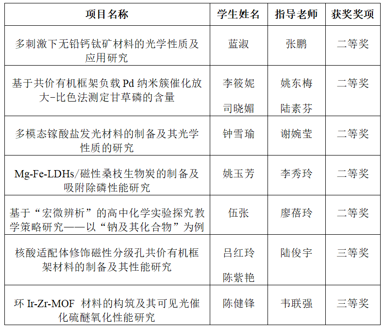
近日,从教育厅的广西本科教育网公布的第二十四届广西高校大学生化学化工类学术创新成果大赛结果文件获悉,BWIN必赢,BWIN必赢共荣获5个二等奖和2个三等奖。

广西高校大学生化学化工类学术创新成果大赛由广西壮族自治区教育厅主办,广西高等教育学会、广西高等教育学会化学化工类专业委员会、广西壮族自治区本科高校化学类专业教学指导委员会、广西壮族自治区本科高校化工与制药类专业教学指导委员会主办,每年一届,该比赛在广西区内具有一定的影响力,参赛对象覆盖全区高等院校的学生。学院高度重视学生基础理论学习与科研实践训练相结合,以赛促学、以赛促教,积极构建学生科研创新能力培养体系,促进学生全面发展。通过组织参赛进一步促进了化学化工相关学科教育教学改革,提高人才培养质量。(作者:陆俊宇,张高荣 校对:劳旻旻 审核:覃宝山)